报名结束!国足主帅3选1,不是卡纳瓦罗,也不是郑智,诞生大黑马

2025-10-14

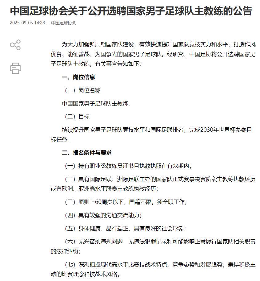
9月初,足协发布了一则公开招聘国足主帅的官方公告,目标持续提升国家男子足球队竞技水平和国际足联排名,以及完成2030年世界杯的参赛目标任务。

当然,足协对于选帅也有条件和要求,在官方公告中提出了七个条件与要求,包括国足新帅年龄原则上不能超过60岁:

年世界杯的, 脉关系, 你让教练上

参考足协换帅的频率和时间,国足新帅确实属于一个“高危”的职位,但依然非常抢手。最近半个月以来,足协已经接到了多份有意执教的候选教练员资料,国足帅位依然是“香饽饽”。

据报道,44岁的卡帕泽、51岁的小克鲁伊夫、52岁的卡纳瓦罗、59岁的哈维尔-佩雷拉、61岁的乔迪等外籍教练员纷纷报名竞聘,大多数都在中国有过执教经历,唯独44岁的卡帕泽,但却有很强的竞争力。

随着9月21日凌晨0点的到来,意味着报名竞聘国足新帅的时间正式结束,这也是足协发布公告提交报名的截止时间。从目前的报名情况来看,国足新任主教练最有可能从以上三人之间产生。

据悉,曾经执教过深圳队和重庆队的小克鲁伊夫,掌握着国际足坛最好的资源,有很好的人脉关系,还有他的助理教练团队一定都是非常出色的人选,也适合去一个俱乐部担任主教练的职务。

还有,前几个月带领乌兹别克斯坦男足首次打进世界杯决赛圈的主教练卡帕泽,已经提前下课,尽管没有前往中国执教的经历,但非常适合执教国足,跟足协要求完成2030年世界杯参赛目标任务不谋而合,也是被媒体和球迷视为最大黑马的人选。

与此同时,郑智、谢晖、邵佳一、高洪波等本土教练也被传出报名竞聘国足新帅,但国内球迷的观点基本一边倒:

——其实以国足现有的水平就该请国内教练,高水平咱也用不上,但背锅还是外国人背好。我们是14亿人,但注册的职业球员可能还不如冰岛

以来

——让高洪波带3届,反正我们也不及,退休后再看世界杯

——非常喜欢高洪波,如果能静下心来,给高洪波十年,估计会有一定的收获。但是,现在非常不希望高洪波再趟浑水

的观点基本, 国足球的渴

——既然觉得高洪波可以,为啥当了两次主教练还去找国外的,一直当到现在岂不是更好

——高洪波必选。这次不会选外国教练了,最少不会选没在国内任教过的教练

——中国足球不是教练的问题。球员的思想问题,价值观问题不解决的话,别说名帅了,神仙来了也救不了中国男足。

——中国足球队的球员就是来毁教练的,你请多厉害的教练他们出工不出力你让教练上场踢呀?你就随便让国内一个知名度高点的教练去随便带,所有教练球员都没有工资的。赢球发高额奖金,输球扣钱就完事。

国足帅位依, 人选

现在,中国足球再次站在了新的起点上,全球选帅的背后,是对重振中国足球的渴望与期待。当然,静下心好好建设队伍也是非常重要,毕竟足球实力的提升,并非一下子可以实现。

服务热线

0769-5701136

© Copyright 2024 球速体育-官方网站 All Rights by 球速体育

地址:吉林省长春市二道区四家乡(长春莲花山生态旅游度假区省级)
电话:0769-5701136